公告详情版权归正义网所有,未经许可不得转载



公 告
(2022)浙0109刑初1000号
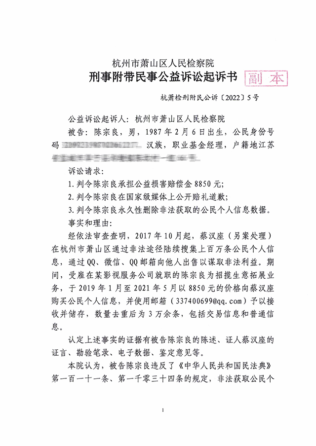
杭州市萧山区人民检察院提起公诉的被告人陈宗良侵犯公民个人信息一案,审理中,杭州市萧山区人民检察院作为公益诉讼起诉人提起了刑事附带民事公益诉讼,现被告人暨附带民事公益诉讼被告陈宗良与附带民事公益诉讼起诉人达成了调解协议,内容如下:一、被告陈宗良自愿将公益损害赔偿金8850元支付至杭州市萧山区人民法院指定账户。二、被告陈宗良在正义网公开赔礼道歉(书面赔礼道歉内容以双方确认的致歉信为准);若被告陈宗良未按约履行,则由法院代为发布书面赔礼道歉材料,相应费用由被告陈宗良承担。三、被告陈宗良永久性删除非法获取的公民个人信息数据(已删除)。公告期满,没有公民、法人或其他社会组织提出异议,法院经审查认为协议内容不损害社会公共利益的,协议内容正式生效,被告陈宗良于公告期满十日内履行上述义务。现将调解协议予以公告。公告期自正义网刊载之日起三十日。任何单位或者个人对调解协议有异议,可在本公告期内向本院提出。
特此公告。
杭州市萧山区人民法院
2023年1月16日
联系人:王奎刚
联系电话:0571-82359586
联系地址:浙江省杭州市萧山区人民法院刑事审判庭
附:附带民事公益诉讼起诉状